beat·365(英国VIP认证)官方网站-Best Mobile App

beats365唯一官方网站
  • 集团首页
  • 董事长信箱
  • 网站首页
  • 关于我们
    • 公司概况
    • 现任领导
    • 机构设置
    • 联系方式
  • 团队队伍
    • 团队队伍
    • 教学名师
  • 公司产品
    • 本科生培养
    • 硕士生培养
    • 博士生培养
  • 科研成果
    • 科研平台
    • 科研项目
    • 科研成果
    • 学术交流
    • 科研团队
  • 党群工作
    • 党建动态
    • 思想政治教育
    • 工会工作
    • 团组织建设
    • 党风廉政
  • 员工工作
    • 员工管理
    • 学风建设
    • 奖助贷勤
    • 心理健康
    • 就业创业
    • 社团活动
  • 合作交流
    • 校企合作
    • 校校合作
    • 国际交流
    • 社会服务
    • 实习基地
  • 员工之家
    • 员工动态
    • 员工风采
    • 员工组织
    • 员工捐赠
    • 返校服务
  • 常用下载
    • 通知附件
    • 教学资料
    • 管理文件
    • 表格模板
    • 常用资源

通知公告

PROGRAM NAME

  • 关于我们
  • 团队队伍
  • 公司产品
  • 科研成果
  • 党群工作
  • 员工工作
  • 合作交流
  • 员工之家
  • 常用下载
  • 教学管理
  • 管理制度
  • 实践教学
  • 就业指导
  • 新闻动态
  • 通知公告

热点新闻

  • 2020-11-22

    @所有参赛选手:“至正杯”法律文书写作大赛评委名单新鲜出炉
  • 2023-04-03

    2023年beats365唯一官方网站 法律硕士专业学位研究生招生拟录取名单公示
  • 2021-04-02

    BEAT365英国官网网站2021年法律硕士研究生招生复试量化成绩及拟录取公告
  • 2022-03-22

    beats365唯一官方网站 2022年法律硕士专业学位研究生复试录取方案
  1. 首页
  2. 通知公告
  3. 正文
点击显示栏目
  • 关于我们
  • 团队队伍
  • 公司产品
  • 科研成果
  • 党群工作
  • 员工工作
  • 合作交流
  • 员工之家
  • 常用下载
  • 教学管理
  • 管理制度
  • 实践教学
  • 就业指导
  • 新闻动态
  • 通知公告

通知公告

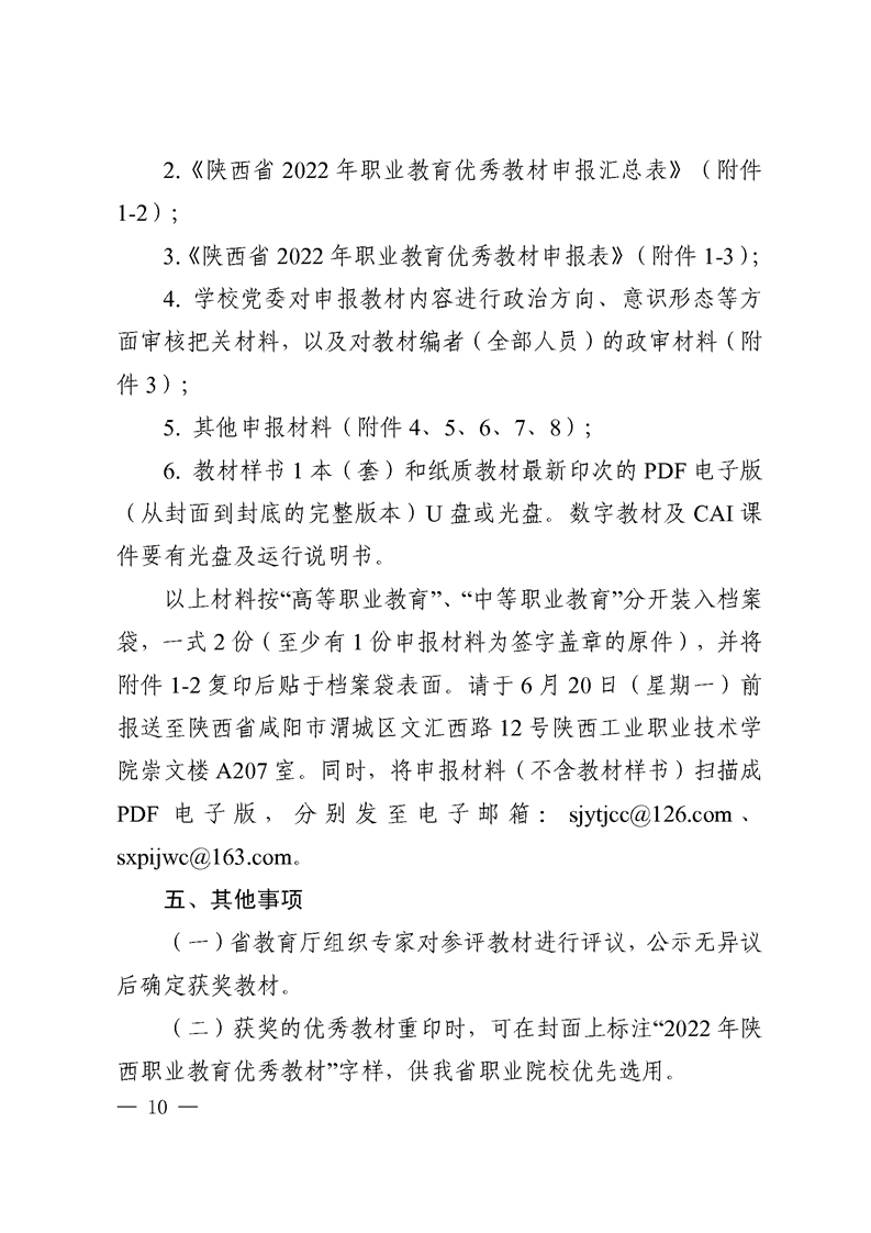
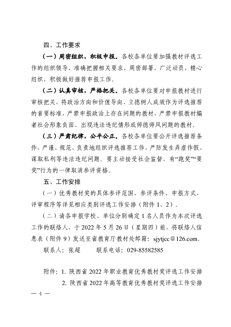
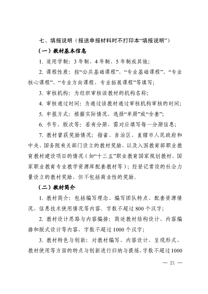
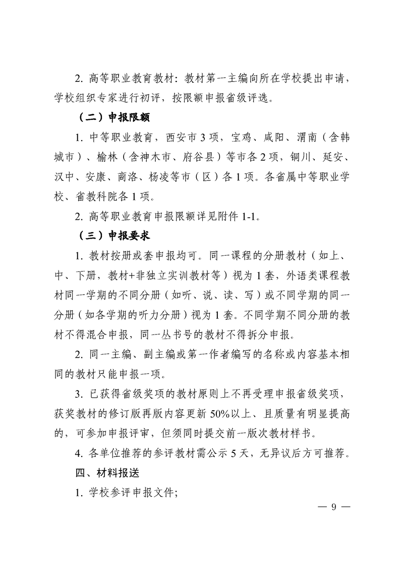
陕西省教育厅办公室关于开展陕西省 2022 年职业教育和高等教育优秀教材奖评选工作的通知

  • 来源:beats365唯一官方网站
  • 发布者:beats365唯一官方网站01
  • 浏览量:























陕西省2022年优秀教材奖申报资料附表.doc

上一篇:法治公司beats365唯一官方网站 关于评选2021年秋季实训标兵和优秀实训员工的通知

下一篇:青年法治学科研成果孵化行动第二期(公告)

经理邮箱:fashuoyuanzhang@163.com

书记邮箱:fashuoshuji@163.com

  • 图书馆
  • |
  • 校内交通
  • |
  • 校园地图
  • |
  • 常用电话
  • |
  • 校园一卡通
  • |
  • 校园风采

版权所有©beat·365(英国VIP认证)官方网站-Best Mobile App  办公电话:029-85385985  办公地点:雁塔校区研究生办公楼

雁塔校区:西安市长安南路300号  邮编:710063  长安校区:西安市西长安街558号